counter create hit Con Law Flow Chart
Constitutional Law Commerce Clause Flowchart Law School Life

Constitutional Law Commerce Clause Flowchart Law School Life

Con Law Flow Charts Commerce Clause Tenth Amendment To The

Con Law Flow Charts Commerce Clause Tenth Amendment To The

Con Law Flow Chart Flow Chart Chart Study Info

Con Law Flow Chart Flow Chart Chart Study Info

Con Law Flow Chart Flow Chart Chart Study Info

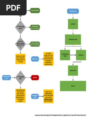
Preemption Supremacy Clause Flow Chart Constitutional Law

Preemption Supremacy Clause Flow Chart Constitutional Law

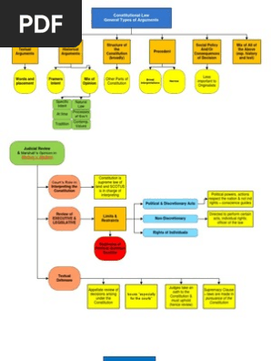
Constitutional Law Big Picture Bar Exam Study Materials

Constitutional Law Big Picture Bar Exam Study Materials

Con Law Flowcharts Contract Law Studying Law Flow Chart

Con Law Flowcharts Contract Law Studying Law Flow Chart

Constitutional Law Commerce Clause Flowchart4 Commerce Clause

Constitutional Law Commerce Clause Flowchart4 Commerce Clause

Dormant Commerce Clause Flow Chart Only Applies To State And

Dormant Commerce Clause Flow Chart Only Applies To State And

Constitutional Law Big Picture Bar Exam Study Materials

Constitutional Law Big Picture Bar Exam Study Materials

Con Law Flow Chart Epc Dpc Due Process Clause Rights

Con Law Flow Chart Epc Dpc Due Process Clause Rights

Constitutional Law Big Picture Bar Exam Study Materials

Constitutional Law Big Picture Bar Exam Study Materials

101 Best Bar Exam Charts Images Bar Exam Law School Studying Law

101 Best Bar Exam Charts Images Bar Exam Law School Studying Law

14th Amendment Flowchart Constitutional Law Ii Fall 2006 Prof

14th Amendment Flowchart Constitutional Law Ii Fall 2006 Prof

2

2

Constitutional Law Flowchart Commerce Clause Substantive Due

Constitutional Law Flowchart Commerce Clause Substantive Due

Faculty Law School Prep Studying Law Constitutional Law

Faculty Law School Prep Studying Law Constitutional Law

Con Law Flow Chart Archives Razblint

Con Law Flow Chart Archives Razblint

Constitutional Law Big Picture Bar Exam Study Materials

Constitutional Law Big Picture Bar Exam Study Materials

Evidence Flowchart Aplus Ebooks Publications

Evidence Flowchart Aplus Ebooks Publications

8 Best Law Dog Images Law Law School Studying Law

8 Best Law Dog Images Law Law School Studying Law

Visual Law Library A Resource From Legal Design Lab

Visual Law Library A Resource From Legal Design Lab

Sexepflow Constitutional Law Ii Fall 2006 Prof Manheim Sex

Sexepflow Constitutional Law Ii Fall 2006 Prof Manheim Sex

Con Law Flowchart Geocitiessites Com

Con Law Flowchart Geocitiessites Com

Substantive Due Process Flowchart Powerpoint

Substantive Due Process Flowchart Powerpoint

Https Encrypted Tbn0 Gstatic Com Images Q Tbn 3aand9gcr9i Rbuz 0cptbeq38xmvlpq82m1jrwtab Qnhbz2obsikn7ar Usqp Cau

Https Encrypted Tbn0 Gstatic Com Images Q Tbn 3aand9gcr9i Rbuz 0cptbeq38xmvlpq82m1jrwtab Qnhbz2obsikn7ar Usqp Cau

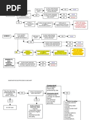
Equal Protection Constitutional Law Studying Law Teaching Laws

Equal Protection Constitutional Law Studying Law Teaching Laws

Constitutional Law Big Picture Bar Exam Study Materials

Constitutional Law Big Picture Bar Exam Study Materials

Law Games To Learn Smarter Not Harder Law Dojo

Law Games To Learn Smarter Not Harder Law Dojo

Strictest Scrutiny Constitutional Law Past Exam Docsity

Strictest Scrutiny Constitutional Law Past Exam Docsity

101 Best Bar Exam Charts Images Bar Exam Law School Studying Law

101 Best Bar Exam Charts Images Bar Exam Law School Studying Law

Visual Law Library A Resource From Legal Design Lab

Visual Law Library A Resource From Legal Design Lab

28 Property Law Flowchart Evidence Law Diagram Can You Get

28 Property Law Flowchart Evidence Law Diagram Can You Get

Florida Courts Jurisdiction Flowchart Aplus Ebooks

Florida Courts Jurisdiction Flowchart Aplus Ebooks

Welcome To Mib Law Mib Law

Welcome To Mib Law Mib Law

2

2

Fifth Amendment Flowchart The Illustrated Guide To Law

Fifth Amendment Flowchart The Illustrated Guide To Law

Is It June 28 Yet Project Millennial

Is It June 28 Yet Project Millennial

Substantive Due Process Law School Constitutional Law Bar Exam

Substantive Due Process Law School Constitutional Law Bar Exam

Defend Yourself Be That One Small Voice How Constitutional

Defend Yourself Be That One Small Voice How Constitutional

A Pith And Substance Analysis

A Pith And Substance Analysis

The Powers Of The Presidency Boundless Political Science

The Powers Of The Presidency Boundless Political Science

Constitutional Law Ii Spiropoulos Spring 2015 Ocu Pdp

Constitutional Law Ii Spiropoulos Spring 2015 Ocu Pdp

Https Www Studocu Com En Au Document University Of Wollongong Constitutional Law Summaries Problem Question Flowchart In Constitutional Law 3094489 View

Https Www Studocu Com En Au Document University Of Wollongong Constitutional Law Summaries Problem Question Flowchart In Constitutional Law 3094489 View

Constitutional Analysis Flow Chart Commerce Clause Rational

Constitutional Analysis Flow Chart Commerce Clause Rational

Pin By Sarah Rangel On Legal Inmate Research Writing Law

Pin By Sarah Rangel On Legal Inmate Research Writing Law

Con Law Flow Charts Pqn851359pn1

Con Law Flow Charts Pqn851359pn1

Visual Law Library A Resource From Legal Design Lab

Visual Law Library A Resource From Legal Design Lab

Legal Theory Blog Green On The Erie Doctrine Link Fixed

Legal Theory Blog Green On The Erie Doctrine Link Fixed

Tpmpubforum Constitutional Law Ii Fall 2006 Prof Manheim Forum

Tpmpubforum Constitutional Law Ii Fall 2006 Prof Manheim Forum

Https Encrypted Tbn0 Gstatic Com Images Q Tbn 3aand9gcr9i Rbuz 0cptbeq38xmvlpq82m1jrwtab Qnhbz2obsikn7ar Usqp Cau

Https Encrypted Tbn0 Gstatic Com Images Q Tbn 3aand9gcr9i Rbuz 0cptbeq38xmvlpq82m1jrwtab Qnhbz2obsikn7ar Usqp Cau

Assessing Emergency Responses That Affect Civil Liberties

Assessing Emergency Responses That Affect Civil Liberties

28 Congress Flowchart Con Law Flow Charts Commerce Clause

28 Congress Flowchart Con Law Flow Charts Commerce Clause

Speechflowchart Constitutional Law Ii Fall 2006 Prof Manheim

Speechflowchart Constitutional Law Ii Fall 2006 Prof Manheim

A Flowchart Describing The Process Of Land Use Planning With

A Flowchart Describing The Process Of Land Use Planning With

An Illustrated Guide To Filing A Lawsuit In Federal Court

An Illustrated Guide To Filing A Lawsuit In Federal Court

Constitutional Law Notes Swinburne Studocu

Constitutional Law Notes Swinburne Studocu

Constitutional Law Overview How To Issue Spot A Constitutional

Constitutional Law Overview How To Issue Spot A Constitutional

Visual Law Open Law Lab

Visual Law Open Law Lab

70616 Australian Constitutional Law Easy To Navigate

70616 Australian Constitutional Law Easy To Navigate

Contracts Big Picture Bar Exam Study Materials

Contracts Big Picture Bar Exam Study Materials

Law Games To Learn Smarter Not Harder Law Dojo

Law Games To Learn Smarter Not Harder Law Dojo

Visual Law Library A Resource From Legal Design Lab

Visual Law Library A Resource From Legal Design Lab

Understanding The First Amendment

Understanding The First Amendment

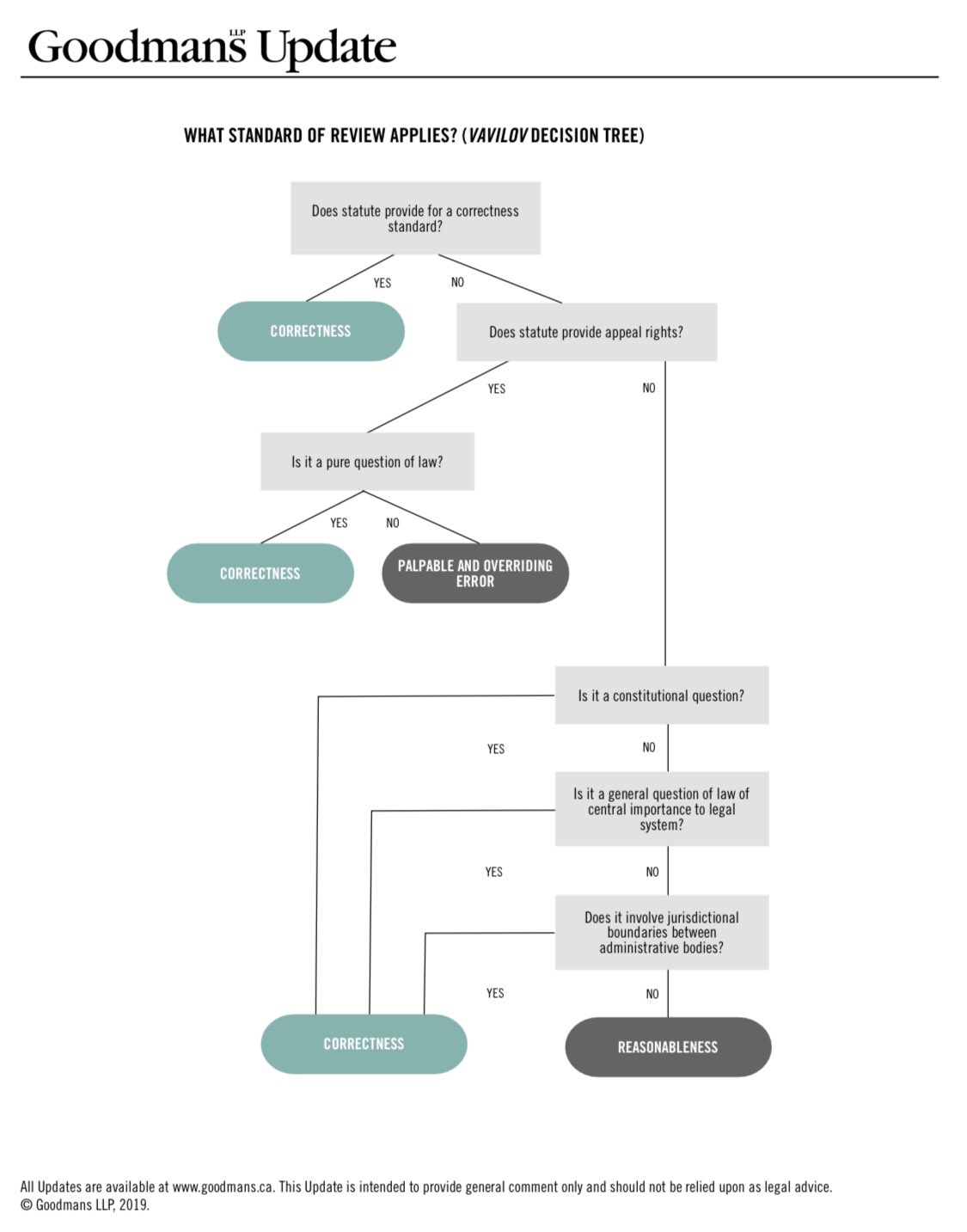
Dunsmuir Is Dead Long Live Dunsmuir An Argument For A

Dunsmuir Is Dead Long Live Dunsmuir An Argument For A

Law Law5502 Con Law Ii Fscj

Law Law5502 Con Law Ii Fscj

Https Lawshelf Com Coursewarecontentview Substantive Due Process Fundamental Rights

Https Lawshelf Com Coursewarecontentview Substantive Due Process Fundamental Rights

Constitutional Law Png Constitutional Law Examples

Constitutional Law Png Constitutional Law Examples

Bar Exam Study Materials Free Law Diagrams Flowcharts And Outlines

Bar Exam Study Materials Free Law Diagrams Flowcharts And Outlines

Florida Courts Jurisdiction Flowchart Aplus Ebooks

Florida Courts Jurisdiction Flowchart Aplus Ebooks

Levels Of Scrutiny Subscript Law

Levels Of Scrutiny Subscript Law

Visual Law Open Law Lab

Visual Law Open Law Lab

Supreme Court Of The United States Wikipedia

Supreme Court Of The United States Wikipedia

Visual Law Library A Resource From Legal Design Lab

Visual Law Library A Resource From Legal Design Lab

Legislative Process Penn Chiro Website

Legislative Process Penn Chiro Website

Https Encrypted Tbn0 Gstatic Com Images Q Tbn 3aand9gctt X6lnf5mwyaeg1hzwlzaph2dwl6qvzrj8b T3libz Ar 9qt Usqp Cau

Https Encrypted Tbn0 Gstatic Com Images Q Tbn 3aand9gctt X6lnf5mwyaeg1hzwlzaph2dwl6qvzrj8b T3libz Ar 9qt Usqp Cau

A Flow Chart Of The Writing Of The 1961 Constitution Download

A Flow Chart Of The Writing Of The 1961 Constitution Download

Bill Of Rights Flowchart Aplus Ebooks Publications

Bill Of Rights Flowchart Aplus Ebooks Publications

Visual Law Open Law Lab

Visual Law Open Law Lab

I M A Visual Learner So I Like Making Flowcharts Here Is One On

I M A Visual Learner So I Like Making Flowcharts Here Is One On

Constitutional Criminal Procedure Flow Chart Trinity

Constitutional Criminal Procedure Flow Chart Trinity

How To Maximize Your Law Firm S Efficiency By Creating An

How To Maximize Your Law Firm S Efficiency By Creating An

Bar Exam Study Materials Free Law Diagrams Flowcharts And Outlines

Bar Exam Study Materials Free Law Diagrams Flowcharts And Outlines

Visual Law Library A Resource From Legal Design Lab

Visual Law Library A Resource From Legal Design Lab

Ucc 2 207 Flowchart Battle Of The Forms Chart

Ucc 2 207 Flowchart Battle Of The Forms Chart

How To Maximize Your Law Firm S Efficiency By Creating An

How To Maximize Your Law Firm S Efficiency By Creating An

Tamryn Jacobson On Twitter As Part Of Our Vavilov Update A

Tamryn Jacobson On Twitter As Part Of Our Vavilov Update A

2

2

Law Courses You Must Take To Qualify The Lawyer Portal

Law Courses You Must Take To Qualify The Lawyer Portal

Https Lawshelf Com Coursewarecontentview The Privileges And Immunities Clause

Https Lawshelf Com Coursewarecontentview The Privileges And Immunities Clause

Bbhs Course Of Study 2020 2021 Social Studies

Bbhs Course Of Study 2020 2021 Social Studies

Fifth Amendment Flowchart The Illustrated Guide To Law

Fifth Amendment Flowchart The Illustrated Guide To Law

Explaining Texas V U S A Guide To The Case Challenging The Aca

Explaining Texas V U S A Guide To The Case Challenging The Aca

Freedom Of Expression Bar Exam Study Materials

Freedom Of Expression Bar Exam Study Materials

Courts In Texas Ballotpedia

Courts In Texas Ballotpedia

Con Law Flow Chart

Con Law Flow Chart

The Powers Of The Presidency Boundless Political Science

The Powers Of The Presidency Boundless Political Science

The Story Of My Almost Disastrous Second Semester Of Law School

The Story Of My Almost Disastrous Second Semester Of Law School

The Best Flowchart Software Of 2020 The Digital Project Manager

The Best Flowchart Software Of 2020 The Digital Project Manager

Bill Of Rights Flowchart Aplus Ebooks Publications

Bill Of Rights Flowchart Aplus Ebooks Publications

Https Encrypted Tbn0 Gstatic Com Images Q Tbn 3aand9gcq5ljvuvl3sd8 Gav63u5gehpdjwizef3asc9zv Ogpjmt3vfz8 Usqp Cau

Https Encrypted Tbn0 Gstatic Com Images Q Tbn 3aand9gcq5ljvuvl3sd8 Gav63u5gehpdjwizef3asc9zv Ogpjmt3vfz8 Usqp Cau