Federalists Vs Antifederalists Chart

Made with explain everything.
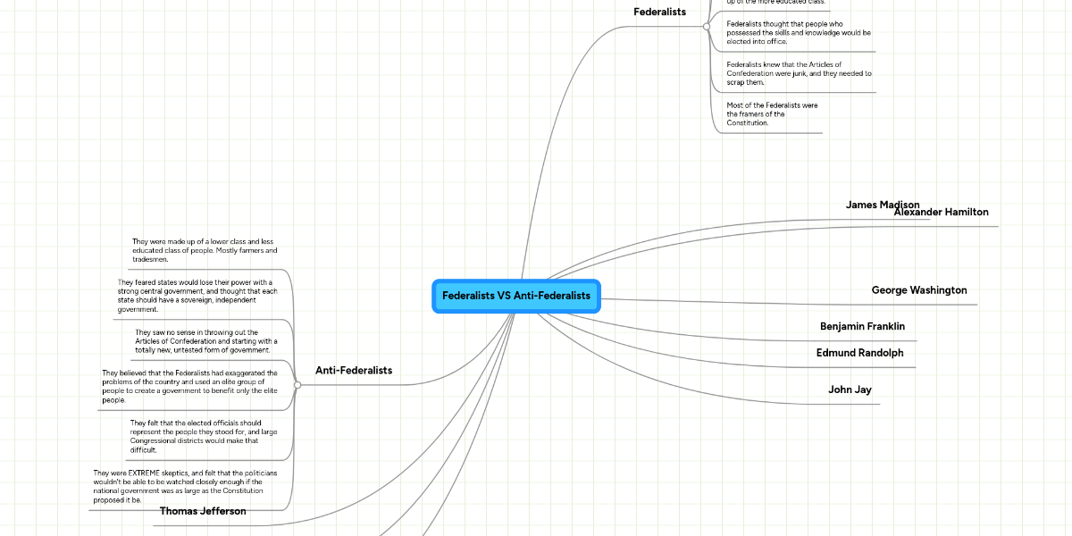
Federalists vs antifederalists chart. History anti federalists were those who opposed the development of a strong federal government and the ratification of the constitution in 1788 preferring instead for power to remain in the hands of state and local governments. Anti federalist versus federalist comparison chart. Stuff for american government you can edit this template and create your own diagram creately diagrams can be exported and added to word ppt powerpoint excel visio or any other document.
Anti federalists slideshare uses cookies to improve functionality and performance and to provide you with relevant advertising. Mike kincaid recommended for you. The federalists were instrumental in 1787 in shaping the new us constitution which strengthened the national government at the expense according to the antifederalists of the states.
Federalist antifederalist positions issue federalists antifederalists notes a constitution establishing a strong central government favored opposed the chief worry of the antifederalists was that the states would lose influence with the growth in the national government s power power of thirteen states favored limiting state power. The differences between the federalists and the antifederalists are vast and at times complex.