counter create hit Identify The Account Below That Is Classified As An Asset In A Company S Chart Of Accounts
Financial Accounting Fundamentals 6th Edition Wild Test Bank

Financial Accounting Fundamentals 6th Edition Wild Test Bank

Solved 18 18 Identify The Account Below That Is Account

Solved 18 18 Identify The Account Below That Is Account

Financial Accounting Fundamentals 6th Edition Wild Test Bank

Financial Accounting Fundamentals 6th Edition Wild Test Bank

Financial Accounting Fundamentals 6th Edition Wild Test Bank

Chart Of Accounts A Simple Guide With Examples Bench Accounting

Chart Of Accounts A Simple Guide With Examples Bench Accounting

How To Set Up A Chart Of Accounts In Quickbooks Qbalance Com

How To Set Up A Chart Of Accounts In Quickbooks Qbalance Com

Understand The Chart Of Accounts In Quickbooks Quickbooks Community

Understand The Chart Of Accounts In Quickbooks Quickbooks Community

Https Www Cfainstitute Org Media Documents Support Programs Cfa Prerequisite Material Financial Reporting Mechanics Ashx

Https Www Cfainstitute Org Media Documents Support Programs Cfa Prerequisite Material Financial Reporting Mechanics Ashx

A Sample Chart Of Accounts For Nonprofit Organizations Altruic

A Sample Chart Of Accounts For Nonprofit Organizations Altruic

How To Set Up A Chart Of Accounts In Quickbooks Qbalance Com

How To Set Up A Chart Of Accounts In Quickbooks Qbalance Com

Chart Of Accounts Explanation Accountingcoach

Chart Of Accounts Explanation Accountingcoach

3 5 Use Journal Entries To Record Transactions And Post To T

3 5 Use Journal Entries To Record Transactions And Post To T

Use Journal Entries To Record Transactions And Post To T Accounts

Use Journal Entries To Record Transactions And Post To T Accounts

Types Of Accounts In Accounting Assets Expenses Liabilities

Types Of Accounts In Accounting Assets Expenses Liabilities

Financial Statements Definition

Financial Statements Definition

Fixed Asset Accounting Made Simple Netsuite

Fixed Asset Accounting Made Simple Netsuite

Https Www Pwc Com Gx En Audit Services Ifrs Publications Ifrs 16 Cryptographic Assets Related Transactions Accounting Considerations Ifrs Pwc In Depth Pdf

Https Www Pwc Com Gx En Audit Services Ifrs Publications Ifrs 16 Cryptographic Assets Related Transactions Accounting Considerations Ifrs Pwc In Depth Pdf

Describe And Prepare Closing Entries For A Business Principles

Describe And Prepare Closing Entries For A Business Principles

Use Journal Entries To Record Transactions And Post To T Accounts

Use Journal Entries To Record Transactions And Post To T Accounts

Types Of Accounts In Accounting Assets Expenses Liabilities

Types Of Accounts In Accounting Assets Expenses Liabilities

7 Steps To Structure A World Class Chart Of Accounts Toptal

7 Steps To Structure A World Class Chart Of Accounts Toptal

Types Of Accounts In Accounting Assets Expenses Liabilities

Types Of Accounts In Accounting Assets Expenses Liabilities

Chart Of Accounts

Chart Of Accounts

Temporary Vs Permanent Accounts Differences Examples More

Temporary Vs Permanent Accounts Differences Examples More

T Accounts Trial Balance And Balance Sheet Tutorial Youtube

T Accounts Trial Balance And Balance Sheet Tutorial Youtube

Https Encrypted Tbn0 Gstatic Com Images Q Tbn 3aand9gcrcnanbrf15htwfhj1s3u4r4fr5i7wwokhuqlfe9nj6l Xlqasx Usqp Cau

Https Encrypted Tbn0 Gstatic Com Images Q Tbn 3aand9gcrcnanbrf15htwfhj1s3u4r4fr5i7wwokhuqlfe9nj6l Xlqasx Usqp Cau

Fixed Asset Accounting Made Simple Netsuite

Fixed Asset Accounting Made Simple Netsuite

Determining Risk And The Risk Pyramid

Determining Risk And The Risk Pyramid

Understand The Chart Of Accounts In Quickbooks Quickbooks Community

Understand The Chart Of Accounts In Quickbooks Quickbooks Community

7 Steps To Structure A World Class Chart Of Accounts Toptal

7 Steps To Structure A World Class Chart Of Accounts Toptal

Describe And Prepare Closing Entries For A Business Principles

Describe And Prepare Closing Entries For A Business Principles

Define Explain And Provide Examples Of Current And Noncurrent

Define Explain And Provide Examples Of Current And Noncurrent

Balance Sheet And Income Statement Relationship Video Khan Academy

Balance Sheet And Income Statement Relationship Video Khan Academy

S 1

S 1

7 Steps To Structure A World Class Chart Of Accounts Toptal

7 Steps To Structure A World Class Chart Of Accounts Toptal

Fixed Asset Accounting Made Simple Netsuite

Fixed Asset Accounting Made Simple Netsuite

What Is A Chart Of Accounts And Why Should You Care Bean Ninjas

What Is A Chart Of Accounts And Why Should You Care Bean Ninjas

Use Journal Entries To Record Transactions And Post To T Accounts

Use Journal Entries To Record Transactions And Post To T Accounts

Https Www Gpo Gov Fdsys Pkg Cfr 2009 Title47 Vol2 Pdf Cfr 2009 Title47 Vol2 Part32 Pdf

Https Www Gpo Gov Fdsys Pkg Cfr 2009 Title47 Vol2 Pdf Cfr 2009 Title47 Vol2 Part32 Pdf

Current And Noncurrent Assets The Difference

Current And Noncurrent Assets The Difference

Https Www Pwc Com Gx En Audit Services Ifrs Publications Ifrs 16 Cryptographic Assets Related Transactions Accounting Considerations Ifrs Pwc In Depth Pdf

Https Www Pwc Com Gx En Audit Services Ifrs Publications Ifrs 16 Cryptographic Assets Related Transactions Accounting Considerations Ifrs Pwc In Depth Pdf

Fixed Asset Accounting Made Simple Netsuite

Fixed Asset Accounting Made Simple Netsuite

Accounting For Income Taxes Under Asc 740 Deferred Taxes Gaap

Accounting For Income Taxes Under Asc 740 Deferred Taxes Gaap

Accrual Basis Of Accounting Video Khan Academy

Accrual Basis Of Accounting Video Khan Academy

Https Www Agmanager Info Sites Default Files Page Downloads Kfma 20guide 20to 20quickbooks 20110117 Pdf

Https Www Agmanager Info Sites Default Files Page Downloads Kfma 20guide 20to 20quickbooks 20110117 Pdf

Chart Of Accounts

Chart Of Accounts

Prepare Financial Statements Using The Adjusted Trial Balance

Prepare Financial Statements Using The Adjusted Trial Balance

Https Www Agmanager Info Sites Default Files Page Downloads Kfma 20guide 20to 20quickbooks 20110117 Pdf

Https Www Agmanager Info Sites Default Files Page Downloads Kfma 20guide 20to 20quickbooks 20110117 Pdf

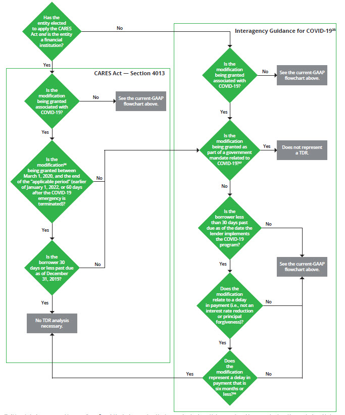
20 2 Financial Reporting Considerations Related To Covid 19 And

20 2 Financial Reporting Considerations Related To Covid 19 And

Https Www Agmanager Info Sites Default Files Page Downloads Kfma 20guide 20to 20quickbooks 20110117 Pdf

Https Www Agmanager Info Sites Default Files Page Downloads Kfma 20guide 20to 20quickbooks 20110117 Pdf

1

1

New Lease Standard Comparing Ifrs And U S Gaap

New Lease Standard Comparing Ifrs And U S Gaap

Https Www Agmanager Info Sites Default Files Page Downloads Kfma 20guide 20to 20quickbooks 20110117 Pdf

Https Www Agmanager Info Sites Default Files Page Downloads Kfma 20guide 20to 20quickbooks 20110117 Pdf

Prepare An Income Statement Statement Of Owner S Equity And

Prepare An Income Statement Statement Of Owner S Equity And

New Lease Standard Comparing Ifrs And U S Gaap

New Lease Standard Comparing Ifrs And U S Gaap

Chart Of Accounts

Chart Of Accounts

Chart Of Accounts A Simple Guide With Examples Bench Accounting

Chart Of Accounts A Simple Guide With Examples Bench Accounting

S 1

S 1

Accounting For The Payroll Protection Program And Deferred Payroll

Accounting For The Payroll Protection Program And Deferred Payroll

Fixed Asset Accounting Made Simple Netsuite

Fixed Asset Accounting Made Simple Netsuite

Accounting Basics Assets Liabilities Equity Revenue And Expenses

Accounting Basics Assets Liabilities Equity Revenue And Expenses

Current And Noncurrent Assets The Difference

Current And Noncurrent Assets The Difference

Https Www Agmanager Info Sites Default Files Page Downloads Kfma 20guide 20to 20quickbooks 20110117 Pdf

Https Www Agmanager Info Sites Default Files Page Downloads Kfma 20guide 20to 20quickbooks 20110117 Pdf

Fixed Asset Accounting Made Simple Netsuite

Fixed Asset Accounting Made Simple Netsuite

20 2 Financial Reporting Considerations Related To Covid 19 And

20 2 Financial Reporting Considerations Related To Covid 19 And

20 2 Financial Reporting Considerations Related To Covid 19 And

20 2 Financial Reporting Considerations Related To Covid 19 And

T Account Definition

T Account Definition

2

2

Usda Ers Documentation For The Farm Sector Balance Sheet

Usda Ers Documentation For The Farm Sector Balance Sheet

Chart Of Accounts

Chart Of Accounts

Jktnvjgsebwim

Jktnvjgsebwim

Measuring Culture In Leading Companies

Measuring Culture In Leading Companies

What Is A Chart Of Accounts And Why Should You Care Bean Ninjas

What Is A Chart Of Accounts And Why Should You Care Bean Ninjas

Publication 225 2019 Farmer S Tax Guide Internal Revenue Service

Publication 225 2019 Farmer S Tax Guide Internal Revenue Service

Accounting Period Close Chapter 5 R20a

Accounting Period Close Chapter 5 R20a

Https Encrypted Tbn0 Gstatic Com Images Q Tbn 3aand9gcrkulh Kspjji8xwpp Xqdtx34qixz3zepjp2flxviwqtvfa My Usqp Cau

Https Encrypted Tbn0 Gstatic Com Images Q Tbn 3aand9gcrkulh Kspjji8xwpp Xqdtx34qixz3zepjp2flxviwqtvfa My Usqp Cau

At A Glance Factset Revere Business Industry Classifications Datafeed

At A Glance Factset Revere Business Industry Classifications Datafeed

What Is A Chart Of Accounts And Why Should You Care Bean Ninjas

What Is A Chart Of Accounts And Why Should You Care Bean Ninjas

The Short And Long Term Impact Of Infrastructure Investments On

The Short And Long Term Impact Of Infrastructure Investments On

Federal Reserve Board Frequently Asked Questions On The New

Federal Reserve Board Frequently Asked Questions On The New

Is All That Talk Just Noise The Information Content Of Internet

Is All That Talk Just Noise The Information Content Of Internet

Fixed Costs Everything You Need To Know Bench Accounting

Fixed Costs Everything You Need To Know Bench Accounting

Chart Of Accounts

Chart Of Accounts

Https Www Agmanager Info Sites Default Files Page Downloads Kfma 20guide 20to 20quickbooks 20110117 Pdf

Https Www Agmanager Info Sites Default Files Page Downloads Kfma 20guide 20to 20quickbooks 20110117 Pdf

How To Calculate Return On Assets Roa With Examples

How To Calculate Return On Assets Roa With Examples

Convertible Notes Are You Accounting For These Correctly Part 1

Convertible Notes Are You Accounting For These Correctly Part 1

16 3 Prepare The Statement Of Cash Flows Using The Indirect Method

16 3 Prepare The Statement Of Cash Flows Using The Indirect Method

Classification Of Financial Assets Liabilities Ifrs 9

Classification Of Financial Assets Liabilities Ifrs 9

Sec Filing Tradeweb Markets

Sec Filing Tradeweb Markets

Https Tea Texas Gov Workarea Linkit Aspx Linkidentifier Id Itemid 51539631441

Https Tea Texas Gov Workarea Linkit Aspx Linkidentifier Id Itemid 51539631441

Standard Chart Of Accounts Sample Coa The Strategic Cfo

Standard Chart Of Accounts Sample Coa The Strategic Cfo

Classified Balance Sheets Principlesofaccounting Com

Classified Balance Sheets Principlesofaccounting Com

Prepare An Income Statement Statement Of Owner S Equity And

Prepare An Income Statement Statement Of Owner S Equity And

Https Www Agmanager Info Sites Default Files Page Downloads Kfma 20guide 20to 20quickbooks 20110117 Pdf

Https Www Agmanager Info Sites Default Files Page Downloads Kfma 20guide 20to 20quickbooks 20110117 Pdf

20 2 Financial Reporting Considerations Related To Covid 19 And

20 2 Financial Reporting Considerations Related To Covid 19 And

How Do Accounts Payable Show On The Balance Sheet

How Do Accounts Payable Show On The Balance Sheet

Publication 590 A 2019 Contributions To Individual Retirement

Publication 590 A 2019 Contributions To Individual Retirement

2

2

2

2

Https Encrypted Tbn0 Gstatic Com Images Q Tbn 3aand9gct5pv2sjlzc H7e5e4hzmkdiml2b8bxic3pxg Usqp Cau

Https Encrypted Tbn0 Gstatic Com Images Q Tbn 3aand9gct5pv2sjlzc H7e5e4hzmkdiml2b8bxic3pxg Usqp Cau

1

1